10月25日至26日,2025年内蒙古创新方法大赛老员工TRIZ杯专项赛暨第十四届中国TRIZ杯老员工创新方法大赛内蒙古区赛决赛在呼和浩特举行。公司伟德国际1946组建19支员工参赛队伍,在与全区高校优秀团队的激烈角逐中全部成功突围,一举斩获19项大奖,创下公司在该赛事中的获奖数量最多、名次级别最高的历史性战绩,为公司赢得荣誉。

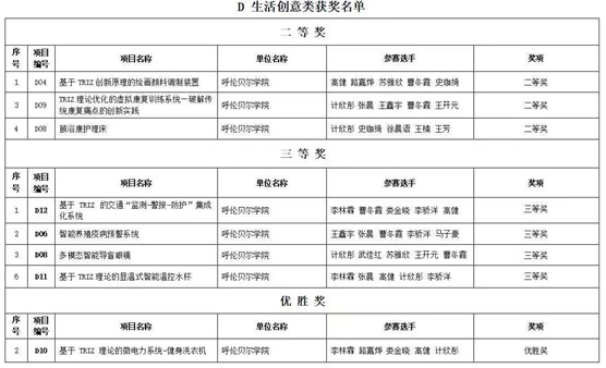
在为期两天的决赛中,公司学子凭借扎实的专业基础、创新的思维理念与出色的实践能力,在多个赛道展现强劲实力。本次获奖项目涵盖二等奖5个、三等奖11个、优胜奖3个,覆盖发明制作、工艺改进、创意设计等多个领域,奖项类别丰富、涉及范围广泛。这一成绩不仅是对参赛学子日夜钻研、辛勤付出的肯定,更是对背后默默指导、悉心培育的教师团队的最好回报,充分彰显了公司在创新创业教育、跨学科实践能力培养以及员工创新思维激发方面的显著成效与丰硕成果。



这份沉甸甸的荣誉,凝聚着每一位参赛学子的智慧与汗水,也承载着指导教师团队的心血与期望,是伟德国际1946乃至全校在创新人才培养领域的集体荣光。它不仅为公司创新创业教育工作注入强劲动力,更激励着更多学子投身创新实践、勇于突破自我。
此次赛事的优异成绩,只是公司学子迈向创新征程的崭新起点。接下来,公司与伟德国际1946将持续为参赛团队提供支持,助力他们总结经验、优化作品,期待他们在即将到来的第十四届中国TRIZ杯老员工创新方法大赛全国赛中,继续乘风破浪、奋勇争先,再创佳绩、再谱新篇!